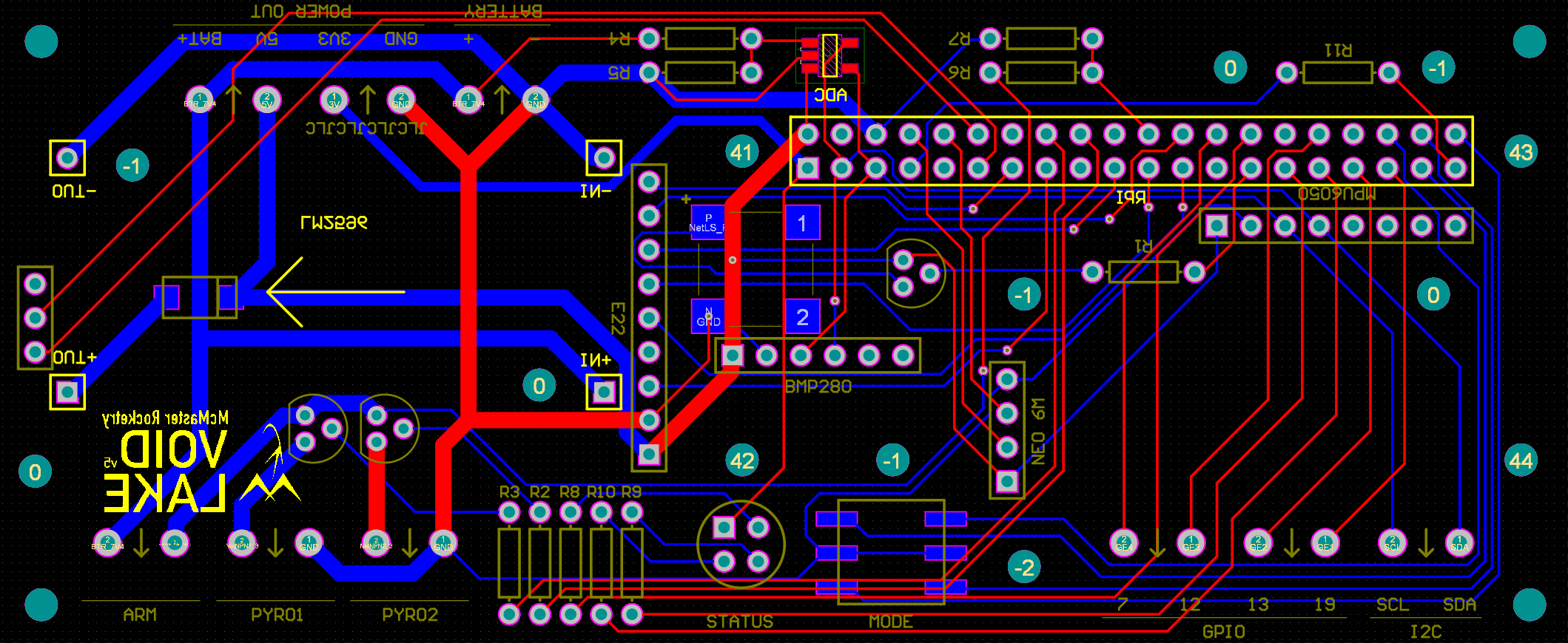
VOID LAKEV5
Striving Perfection

E22-900M30S

915Mhz Long Range Radio (LoRa)
30db transmission power
62kbps maximum bandwidth

BMP280

Pressure sensor
100hz sampling rate
9km maximum altitude

MPU6050

6-axis inertial measurement unit (IMU)
1000Hz sampling rate
±16g max acceleration

NEO-7M

GNSS receiver
Supports GPS & GLONASS
2m accuracy

Raspberry Pi Zero 2 W

Single Board Computer (SBC)
Running custom control software
4 Cortex-A53 @ 1GHz
Wi-Fi enabled

LM2596

DC-DC switching regulator
7-40V input voltage
80% efficiency

Parachute E-Match
Connector

3A maximum current

GPIO & I2C
Extension

TVC capable PWM output

Data Flow

Gyroscope
Accelerometer
GPS
Barometer
Orientation
Velocity
Altitude
Position
Sensor Fusion
Local Files
Delta Compression
Variable Bit Length Compression
Telemetry

VLPVoid Lake Protocol

Our in-house communication protocol over bandwidth constrained mediums.

Handshake

Exchanges session key to defend against replay attacks.

Encryption

Uses AES encryption for all control related packages to prevent malicious commands.

Low Overhead

Only adds 3 bytes on each package.

Auto Reconnect

Ability to resume connection even after a power loss.

Reliable

Employs ACK package and auto resend to maximize reliability.

Compression

Utilizes delta compression and variable bit length to achieve around 80% compression ratio.

Gallery